博彩平台排名
OA登录
老人专区
标签库
运行情况
本站搜
一网搜
智能问答
导航
首页
首页
博彩公司
信息公开
办事服务
互动交流
首页
>
政务公开
> 博彩公司
>
财政信息
>
部门(单位)预决算
索
引
号:
11341400003224966H/202208-00018
组配分类:
部门(单位)预决算
发布机构:
博彩平台排名
主题分类:
科技、教育
成文日期:
暂无
发文日期:
2022-08-29 15:23
文 号:
关
键
词:
名 称:
博彩公司科技创业服务中心2021年度单位决算
索
引
号:
11341400003224966H/202208-00018
组配分类:
部门(单位)预决算
发布机构:
博彩平台排名
主题分类:
科技、教育
成文日期:
暂无
发文日期:
2022-08-29 15:23
文 号:
关
键
词:
名 称:
博彩平台排名科技创业服务中心2021年度单位决算
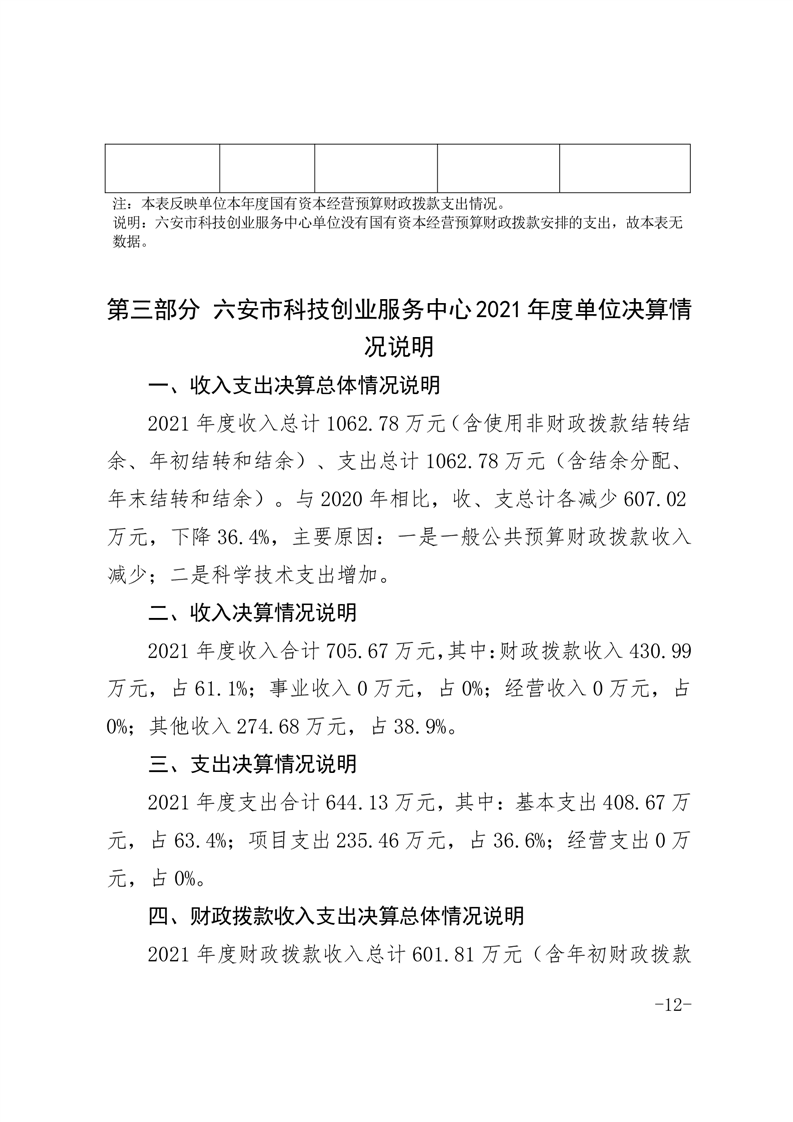
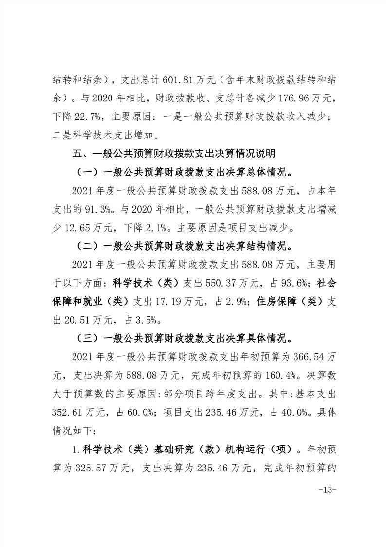
博彩平台排名科技创业服务中心2021年度单位决算
浏览次数:
信息来源:博彩平台排名
发布时间:2022-08-29 15:23
字号:
大
中
小
下载
我要纠错
打印
收藏
文件下载
政策咨询
如果您对该政策文件有疑问,可以点击“
我要问
”在线咨询,也可以拨打上方的电话咨询相关部门,或者拨打市长热线:0564-12345。
打印
站点地图
博彩公司
信息公开
办事服务
互动交流
网站导航
市直各部门网站
米兰体育
华体会体育
在线博彩平台
博彩网站排名
2026年博彩平台推荐
网赌十大排行软件下载